OAuth 2.0 Core Concepts
Let’s explore core OAuth 2.0 concepts.
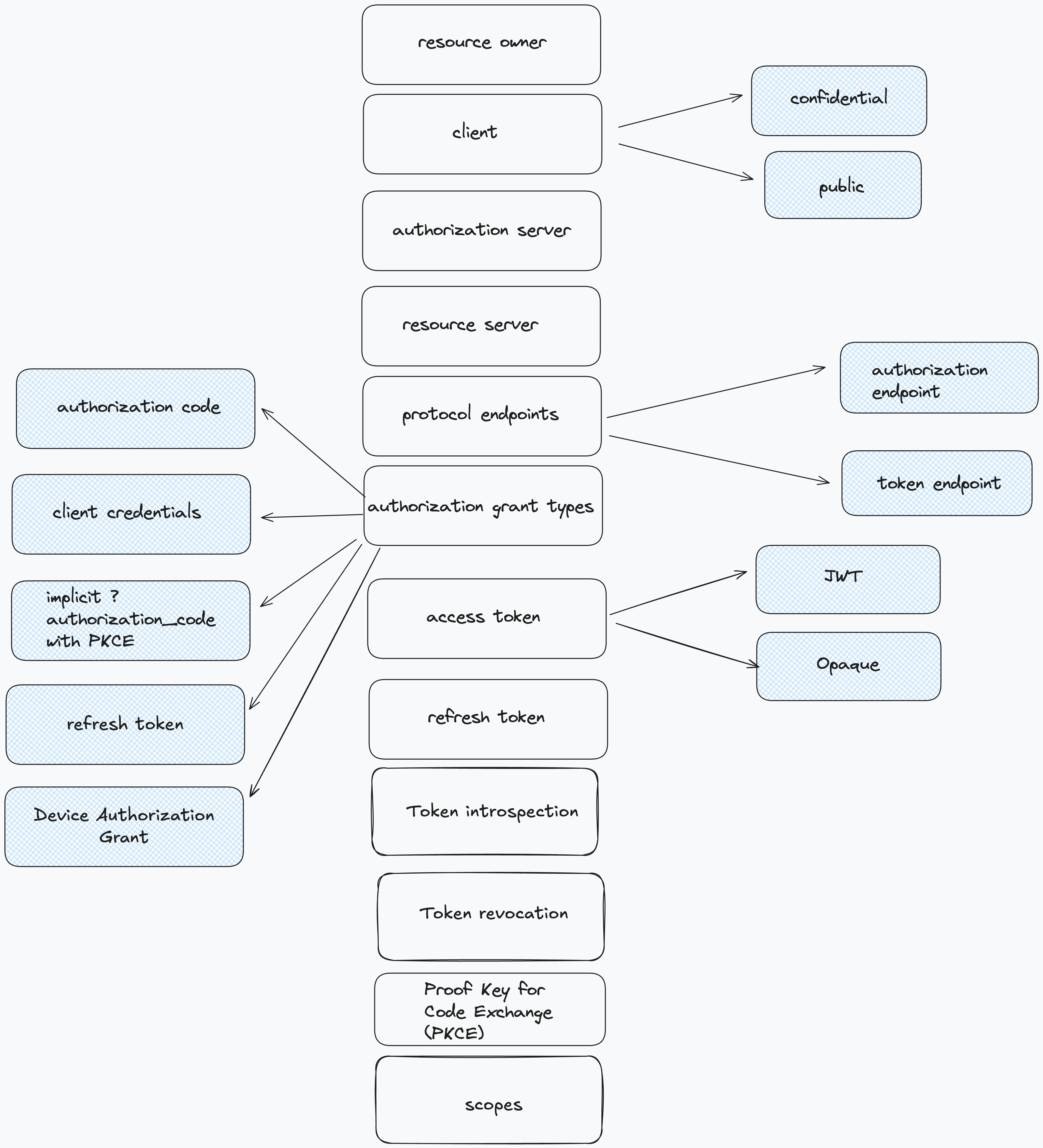
Main Entities
Resource Owner – The user who owns the data and grants access.
Client – The application requesting access on behalf of the user.
- Can be confidential (with client authentication, e.g., server-side apps)
- Or public (without client authentication, e.g., mobile or JavaScript apps).
Authorization Server – Issues access tokens after validating authorization.
Resource Server – Hosts protected resources and validates access tokens.
Protocol Endpoints
Authorization Endpoint – Where the user authenticates and grants access to get authorization code.
Token Endpoint – Where the client exchanges an authorization code for an access token.
Authorization Grant Types
Authorization Code - with PKCE extension for security.
Client Credentials - for machine-to-machine authentication.
Refresh Token – Used to get a new access token without user interaction.
Device Authorization grant - Used for devices without browsers (e.g., smart TVs), where the user logs in on another device to approve access.
Implicit - deprecated grant type (instead authorization code flow should be used) - Is Implicit flow dead
Tokens
Access Token – Short-lived credential to access protected resources.
- JWT - token that carries necessary information
- Opaque - A random, non-guessable string (e.g., UUID, hash, or encrypted token)
Refresh Token – Used to obtain new access tokens.
Proof Key for Code Exchange (PKCE)
Used to enhance security for public clients (e.g., mobile & SPAs). Requires a code_verifier (random string between 43–128 chars). A code_challenge is derived from the verifier using SHA-256 & base64.
Token Introspection & Revocation
Token Introspection - Allows resource servers to validate token status by querying the authorization server.
Token Revocation - A client can explicitly invalidate a refresh token (or access token) before it expires.
